pymc.Rice#
- class pymc.Rice(name, *args, rng=None, dims=None, initval=None, observed=None, total_size=None, transform=UNSET, default_transform=UNSET, **kwargs)[source]#
Rice distribution.
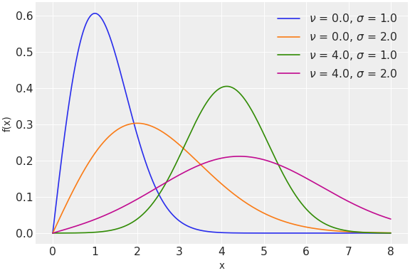
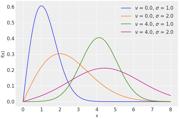
\[f(x\mid \nu ,\sigma )= {\frac {x}{\sigma ^{2}}}\exp \left({\frac {-(x^{2}+\nu ^{2})}{2\sigma ^{2}}}\right)I_{0}\left({\frac {x\nu }{\sigma ^{2}}}\right),\](
Source code,png,hires.png,pdf)
Support
\(x \in (0, \infty)\)
Mean
\(\sigma {\sqrt {\pi /2}}\,\,L_{{1/2}}(-\nu ^{2}/2\sigma ^{2})\)
Variance
\(2\sigma ^{2}+\nu ^{2}-{\frac {\pi \sigma ^{2}}{2}}L_{{1/2}}^{2}\left({\frac {-\nu ^{2}}{2\sigma ^{2}}}\right)\)
- Parameters:
- nutensor_like of
float, optional Noncentrality parameter (only required if b is not specified).
- sigmatensor_like of
float, default 1 scale parameter.
- btensor_like of
float, optional Shape parameter (alternative to nu, only required if nu is not specified).
- nutensor_like of
Notes
The distribution \(\mathrm{Rice}\left(|\nu|,\sigma\right)\) is the distribution of \(R=\sqrt{X^2+Y^2}\) where \(X\sim N(\nu \cos{\theta}, \sigma^2)\), \(Y\sim N(\nu \sin{\theta}, \sigma^2)\) are independent and for any real \(\theta\).
The distribution is defined with either nu or b. The link between the two parametrizations is given by
\[b = \dfrac{\nu}{\sigma}\]Methods
Rice.dist([nu, sigma, b])Create a tensor variable corresponding to the cls distribution.