pymc.dims.HalfCauchy#
- class pymc.dims.HalfCauchy(name, *dist_params, dims=None, initval=None, observed=None, total_size=None, transform=UNSET, default_transform=UNSET, model=None, **kwargs)[source]#
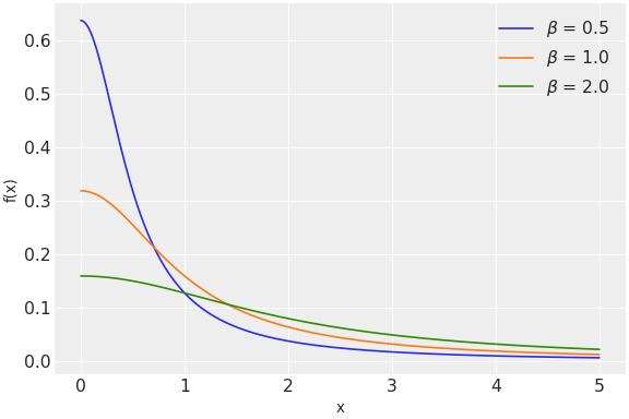
Half-Cauchy distribution.
The pdf of this distribution is
\[f(x \mid \beta) = \frac{2}{\pi \beta [1 + (\frac{x}{\beta})^2]}\](
Source code,png,hires.png,pdf)
Support
\(x \in [0, \infty)\)
Mode
0
Mean
undefined
Variance
undefined
- Parameters:
- beta
xtensor_likeoffloat Scale parameter (beta > 0).
- beta
Methods
HalfCauchy.dist(beta, **kwargs)