pymc.Cauchy#
- class pymc.Cauchy(name, *args, rng=None, dims=None, initval=None, observed=None, total_size=None, transform=UNSET, default_transform=UNSET, **kwargs)[source]#
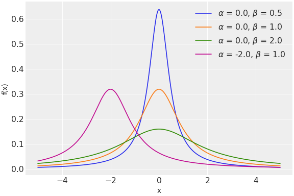
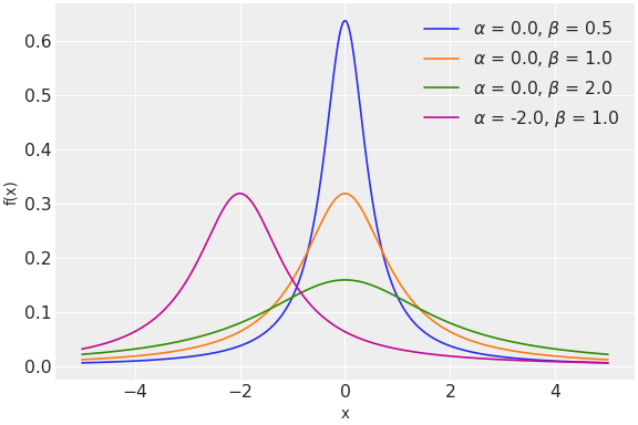
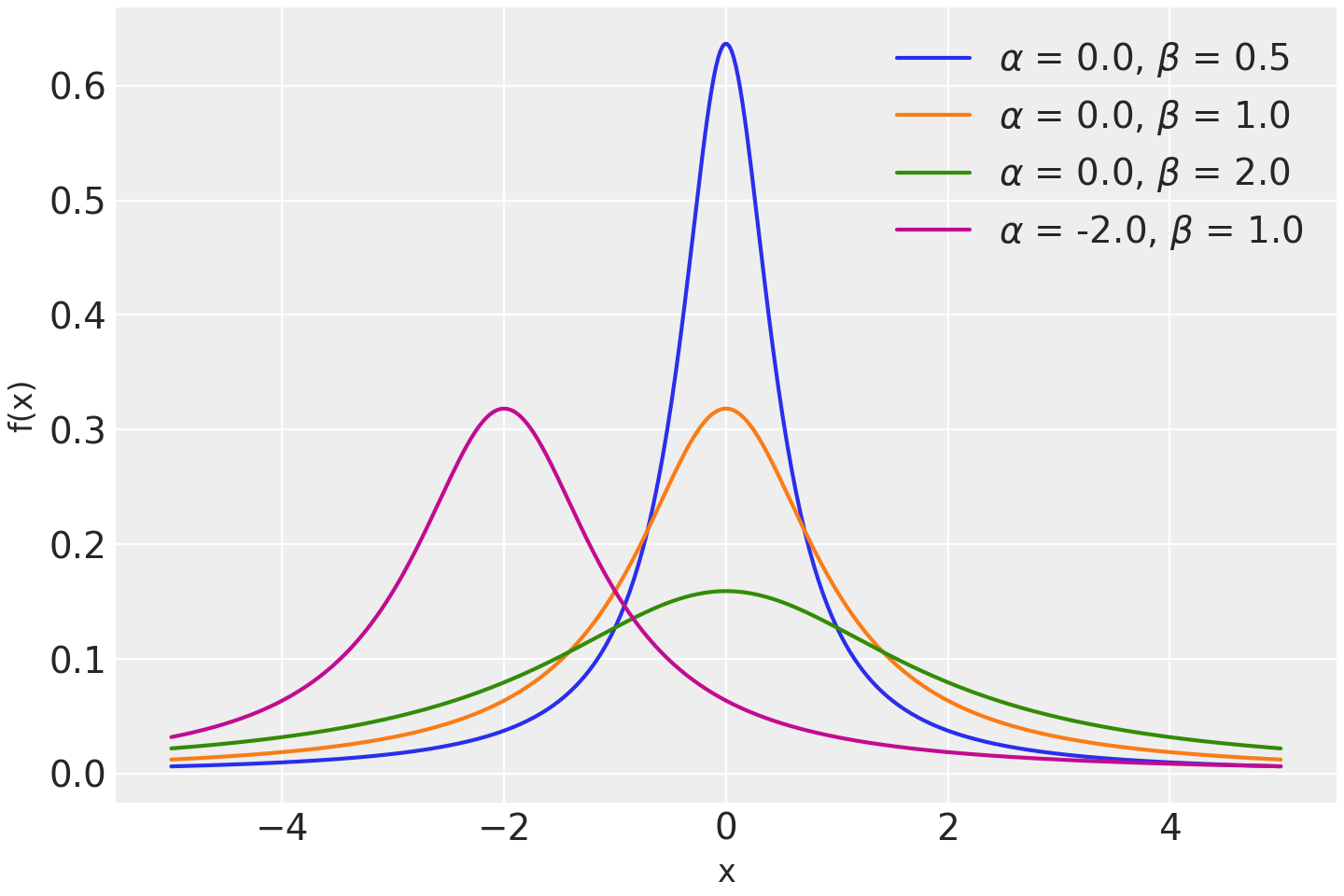
Cauchy distribution.
Also known as the Lorentz or the Breit-Wigner distribution.
The pdf of this distribution is
\[f(x \mid \alpha, \beta) = \frac{1}{\pi \beta [1 + (\frac{x-\alpha}{\beta})^2]}\](
Source code,png,hires.png,pdf)
Support
\(x \in \mathbb{R}\)
Mode
\(\alpha\)
Mean
undefined
Variance
undefined
- Parameters:
- alphatensor_like of
float Location parameter.
- betatensor_like of
float Scale parameter > 0.
- alphatensor_like of
Methods
Cauchy.dist(alpha, beta, *args, **kwargs)Create a tensor variable corresponding to the cls distribution.