pymc.Exponential#
- class pymc.Exponential(name, *args, rng=None, dims=None, initval=None, observed=None, total_size=None, transform=UNSET, default_transform=UNSET, **kwargs)[source]#
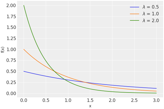
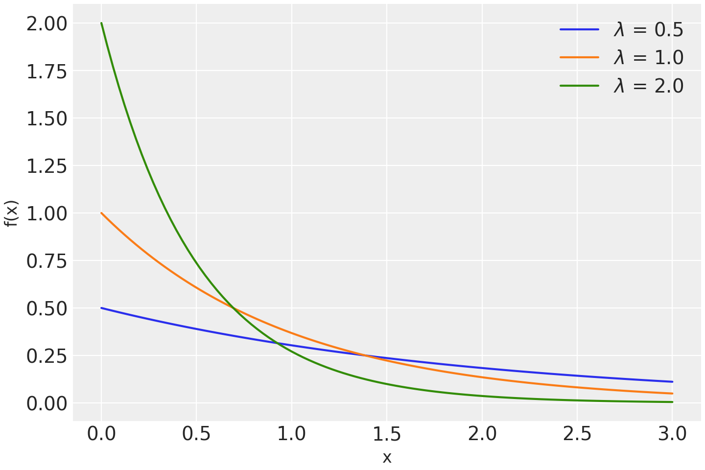
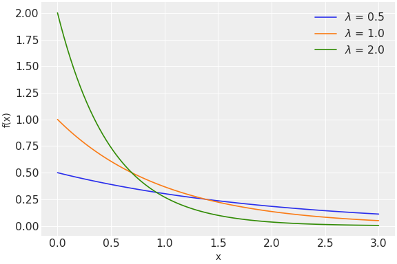
Exponential distribution.
The pdf of this distribution is
\[f(x \mid \lambda) = \lambda \exp\left\{ -\lambda x \right\}\](
Source code,png,hires.png,pdf)
Support
\(x \in [0, \infty)\)
Mean
\(\dfrac{1}{\lambda}\)
Variance
\(\dfrac{1}{\lambda^2}\)
- Parameters:
- lamtensor_like of
float Rate or inverse scale (
lam> 0).- scale: tensor_like of float
Alternative parameter (scale = 1/lam).
- lamtensor_like of
Methods
Exponential.dist([lam, scale])Create a tensor variable corresponding to the cls distribution.