pymc.dims.Weibull#

class pymc.dims.Weibull(name, *dist_params, dims=None, initval=None, observed=None, total_size=None, transform=UNSET, default_transform=UNSET, model=None, **kwargs)[source]#

Weibull distribution.

The pdf of this distribution is

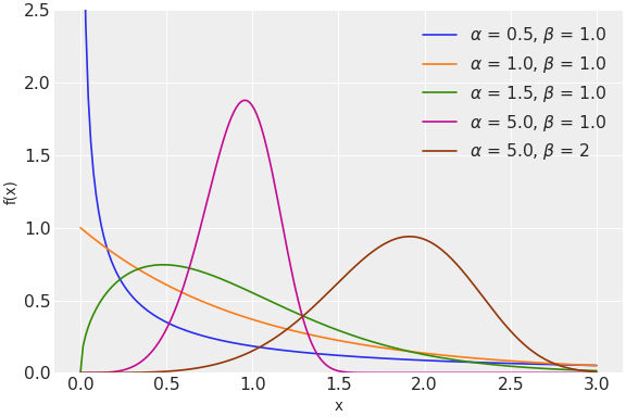
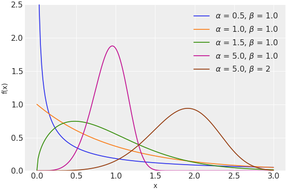
\[f(x \mid \alpha, \beta) = \frac{\alpha x^{\alpha - 1} \exp(-(\frac{x}{\beta})^{\alpha})}{\beta^\alpha}\]

(Source code, png, hires.png, pdf)

../../../_images/pymc-dims-Weibull-1.png

Support

\(x \in [0, \infty)\)

Mean

\(\beta \Gamma(1 + \frac{1}{\alpha})\)

Variance

\(\beta^2 \Gamma(1 + \frac{2}{\alpha} - \mu^2/\beta^2)\)

Parameters:
alphafloat

Shape parameter (alpha > 0).

betafloat

Scale parameter (beta > 0).

Methods

Weibull.dist(alpha, beta, **kwargs)